S2000 Electronics Information and discussion related to S2000 electronics such as ICE, GPS, and alarms.

Start button to ignition switch change

Thread Tools
 
Old Nov 15, 2017 | 11:48 AM
  #11  
mikeyds's Avatar
5 Year Member
 
Joined: Feb 2017
Posts: 153
Likes: 27
From: Ohio
Default

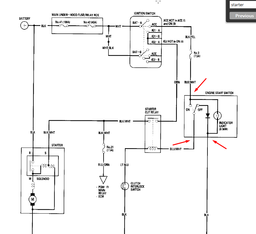
Yeah you can replace the starter button, Circuit diagram for the OE start button shows 3 wires, blk/wht, blu/wht and blk.

To make it work like the OE start button use an on-on(momentary) SPDT or DPDT switch. Not an easy thing to find unfortunately. You could use a non-momentary switch, which is much easier to find... the clutch safety switch means even if you left it on, the starter wont spin till the clutch is pressed (but if that happens while driving... lol)

blk/wht and blu/wht should be connected together while switch is 'on'.
blu/wht and black should be connected together when switch is 'off'.

Reply
Old Nov 20, 2017 | 04:51 AM
  #12  
Stratocaster's Avatar
20 Year Member
Photogenic
Photoriffic
 
Joined: Dec 2001
Posts: 11,399
Likes: 19
Default

You only need a SPST switch. The black/white wires are all that matter. Here is how I know.the black/white to black is for a light bulb.

Reply
Old Nov 20, 2017 | 04:53 AM
  #13  
Stratocaster's Avatar
20 Year Member
Photogenic
Photoriffic
 
Joined: Dec 2001
Posts: 11,399
Likes: 19
Default

Here is a link to what is installed in that car, in that picture.
https://www.pegasusautoracing.com/pr...asp?RecID=5229
Reply
Old Jan 15, 2019 | 08:38 AM
  #14  
M03's Avatar
M03
Registered User
 
Joined: Jan 2017
Posts: 21
Likes: 0
Default

Hi, I’m trying to do this. Please can you email me so we can chat about it?

mhard3@gmail.com
Reply
Old Jan 15, 2019 | 11:41 AM
  #15  
Chuck S's Avatar
Member (Premium)
10 Year Member
Liked
Loved
Community Favorite
 
Joined: Jul 2014
Posts: 13,815
Likes: 1,543
From: Chesterfield VA
Default

ANY momentary contact switch capable of the amps needed will replace the Start switch. Can be any physical size and mounted anywhere, even hidden for security. As Mike notes the third wire just illuminates the OE switch.

-- Chuck
Reply
Old Jan 15, 2019 | 12:07 PM
  #16  
M03's Avatar
M03
Registered User
 
Joined: Jan 2017
Posts: 21
Likes: 0
Default

[QUOTE=S2000TrackCar;24385882]Here is a link to what is installed in that car, in that picture.
https://www.pegasusautoracing.com/pr...asp?RecID=5229[/QUOTE

@S2000TrackCar Please pm me. I need help with which wires go where

Last edited by M03; Jan 15, 2019 at 10:26 PM.
Reply
Old Jan 15, 2019 | 01:26 PM
  #17  
flanders's Avatar
10 Year Member
Liked
Loved
Community Favorite
 
Joined: Aug 2013
Posts: 4,151
Likes: 488
From: Sweden
Default

Connect Black/white and blue/white cables to your switch.
Reply
Old Jan 15, 2019 | 10:14 PM
  #18  
M03's Avatar
M03
Registered User
 
Joined: Jan 2017
Posts: 21
Likes: 0
Default

Ok connect those ones you’ve mentioned. But to which cables on the new start switch? Yellow? Geeen? Brown?

Thanks

Last edited by M03; Jan 15, 2019 at 10:22 PM.
Reply
Old Jan 18, 2019 | 01:57 PM
  #19  
flanders's Avatar
10 Year Member
Liked
Loved
Community Favorite
 
Joined: Aug 2013
Posts: 4,151
Likes: 488
From: Sweden
Default

Brown and green.
Reply
Old Mar 19, 2020 | 09:56 AM
  #20  
mikeyds's Avatar
5 Year Member
 
Joined: Feb 2017
Posts: 153
Likes: 27
From: Ohio
Default

Originally Posted by Stratocaster
You only need a SPST switch. The black/white wires are all that matter. Here is how I know.the black/white to black is for a light bulb.
Originally Posted by Chuck S
ANY momentary contact switch capable of the amps needed will replace the Start switch. Can be any physical size and mounted anywhere, even hidden for security. As Mike notes the third wire just illuminates the OE switch.

The third (Black) wire in the switch is for more than a light-bulb... It's connected to a flyback diode (snubber diode) within the switch. The intent likely being to prevent inductive kickback by grounding the relay coils when the start switch is released.




If we are talking about keeping the starter switch system electrically equivalent to stock ("Honda engineers know best") then the best thing to do is use a SPDT or DPDT switch and connect the "not-starting" pole through a diode to ground, like this:



Realistically, it will probably be fine without this diode. There's not much in this circuit I could see damaged by kickback, maybe the relays themselves. It could also induce some electrical noise (gremlins) for a short time after the start switch is toggled.




Any switch which can handle >1 Amp 12VDC should work OK.
Reply
Related Topics
Thread
Thread Starter
Forum
Replies
Last Post
match417
Want to Buy
0
Jan 11, 2015 06:03 PM
raydouble
S2000 Modifications and Parts
3
May 16, 2014 02:41 PM
captainbk
S2000 Talk
15
Apr 7, 2007 11:13 PM
PrimoGen
S2000 Talk
50
Mar 23, 2007 10:06 PM




All times are GMT -8. The time now is 11:47 AM.